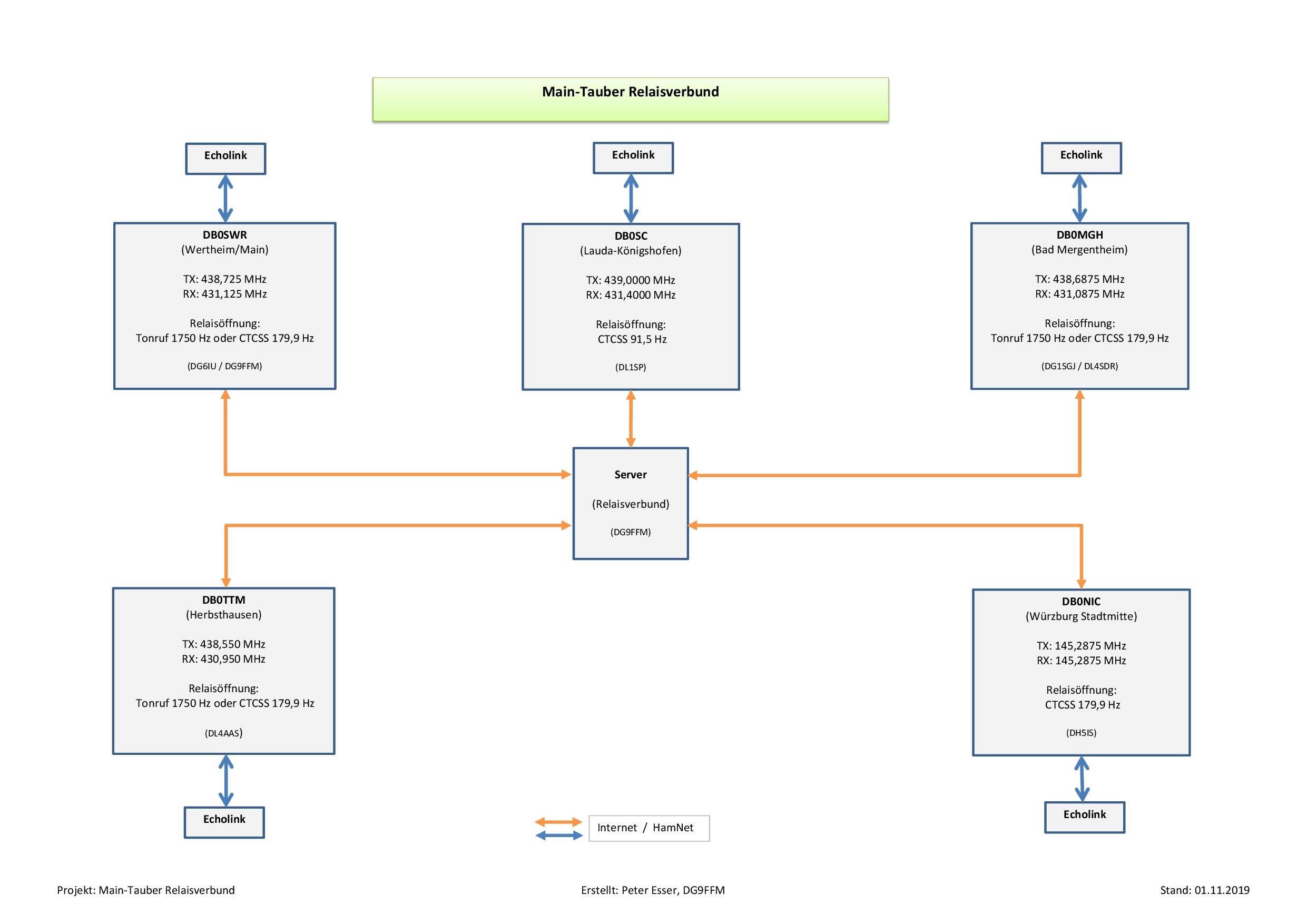
Main-Tauber-Relaisverbund
Der Main-Tauber Relaisverbund ist ein Zusammenschluß der analogen Relaisfunkstellen des Main-Tauber-Kreises und wurde durch die Sysops von DB0MGH (Bad Mergentheim) und DB0SWR (Wertheim/Main) im November 2017 gegründet.
Aufgrund der besonderen Topografie des Main-Tauber Kreises, mit seinen Tallagen des Maintales und des Taubertales, hat jede Relaisfunkstelle nur ein begrenztes Einzugsgebiet im Nahbereich. Gerade im mobilen oder portablen Funkbetrieb innerhalb des Landkreises kam es daher immer wieder zu Problemen durch "Funklöcher".
Jürgen (DG1SGJ / Sysop DB0MGH), Herbert (DL4SDR / Sysop DB0MGH) und Peter (DG9FFM / Sysop DB0SWR) wollten diese Problematik lösen und hatten schon vor längerer Zeit über eine Zusammenschaltung der Relaisfunkstellen nachgedacht um eine einheitliche Kommunikationsmöglichkeit zu schaffen. Ein weiterer Vorteil dieser Zusammenschaltung ergibt sich auch im Rahmen des Notfunkkonzeptes, da man den regionalen Behörden im Bedarfsfall einen weiteren Kommunikationskanal, mit einfachen Mitteln, anbieten könnte.
Auf der Suche nach einer vernünftigen und technisch realisierbaren Lösung wurde man schnell auf die aktuelle Entwicklung im Bereich SvxLink aufmerksam, welche mit Hilfe eines Servers die Schaltung eines Reflektors ermöglicht. Alle Relaisfunkstellen, welche SvxLink als softwarebasierte Relaissteuerung verwenden, lassen sich mit diesem Reflektor verbinden. Als Übertragungsmedium zum Server können entweder das Internet, das Hamnet oder auch direkte Richtfunkverbindungen verwendet werden und bieten somit vielfältige Möglichkeiten. Der Server selbst kann hierbei sogar auf dem Steuerrechner, beispielsweise ein RaspberryPi, eines der Relaisfunkstellen betrieben werden.
DB0SWR nutzte schon länger die Vorteile von SvxLink als Relaissteuerung und die damit gesammelte Erfahrung stellte somit eine Grundlage.
DB0MGH wurde daraufhin, innerhalb weniger Stunden, auf die neue softwarebasiernde Relaissteuerung umgebaut und ein Test der Zusammenschaltung beider Relaisfunkstellen unternommen, welcher auf Anhieb funktionierte und mit einer ausgezeichneten Sprachqualität überzeugte.
Der Main-Tauber Relaisverbund war geboren.
Im weiteren Verlauf schlossen sich die Relaisfunkstellen DB0TTM (Herbsthausen), DB0NIC (Hotspot / Würzburg-Stadtmitte) und DB0SC (Lauda-Königshofen) dem Verbund an und erhöhen somit das Einzugsgebiet.
Aufgrund der Abschaltungen der Relaisfunkstellen DB0TTM, DB0NIC und DB0SC bilden aktuell DB0SWR (Wertheim/Main) und DB0MGH (Bad Mergentheim) den Main-Tauber-Relaisverbund.

Funkabdeckung der einzelnen Relais
DB0SWR

Bild in maximaler Auflösung herunterladen
DB0MGH

Bild in maximaler Auflösung herunterladen